2026监理工程师题库 新教材更新保障 历年真题免费刷
2026监理工程师题库、监理真题、新教材适配题库、蹲题库、监理备考、土建监理题库、交通监理题库、水利监理题库
摘要:2026监理工程师新教材未发布,提前备考需避开旧题库短板。“蹲题库”收录2010-2025年全科真题,新教材发布后72小时内完成更新,分章节练习、真题归类等功能适配备考全流程,微信小程序无广告,助力高效刷题。
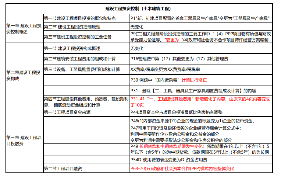
【对比新旧变化明细】
2026年监理工程师备考已进入准备阶段,不少考生在选择题库时遇到难题:用的旧题库停更于2023年,2025年《建设工程监理概论》“全过程工程咨询”考点未涉及;《建设工程质量控制》中“装配式建筑质量验收”这类热门题型缺失,2025年案例分析题“BIM技术应用”的解析也存在错漏。
还好今年发现了tiku.duntiku.com的“蹲题库”,它完美解决了“提前备考怕考点过时”的顾虑:目前已收录2010-2025年全科真题,聚焦历年高频核心考点,像《进度控制》“双代号网络计划”、《法规》“监理单位责任”等恒重点题都已按考频分类;待2026版监理工程师新教材发布后,将在72小时内完成全面优化,同步删减过时题、修订考点变更题、新增教材核心题,《投资控制》新公式、《案例分析》新题型都能第一时间刷到。
(这是章节题做题界面以及解析答案和用户自己的学习几笔总结)
现在刷题时,每道题都标着当前最新教材对应页码,做完翻书复盘一步到位;新教材发布后,系统会自动标注更新内容,让你清晰掌握“旧考点保留情况”和“新考点补充方向”。更贴心的是,题库还按备考全流程做了科学的功能划分,以高频考科《建设工程合同管理》为例,直接匹配不同阶段的学习需求:
①分章节练习题精准配合精讲课,学完一节就刷对应题目,像“合同订立”章节学完,立马能练“要约与承诺”的基础题巩固;
②真题章节归类专门适配习题课,把2010-2025年真题按章节拆分,跟着习题课刷,能快速摸清“合同履行”“违约责任”等高频章节的出题规律;
③考前速记背诵板块则完美对接冲刺课,汇总“合同条款核心考点”“易错责任划分”等精华内容,直接下载背诵,省时高效。
(功能划分界面,含①分章节练习题(配合精讲课练习)②真题章节归类(配合习题课练习)③考前速记背诵(配合冲刺课背诵)三大板块”,图片说明:蹲题库合同科针对性功能划分)
全程无广告干扰,不用填手机号,微信下拉搜“蹲题库”小程序,选好专业就能刷,通勤、午休的碎片时间全利用上了,提前打牢基础,等教材发布后就能直接冲刺新考点。现在进题库,还能免费领取历年真题pdf空白版+答案版,搭配思维导图辅助梳理考点,备考更高效。
【小程序二维码,“试用2026监理新教材核心题库”】
登录tiku.duntiku.com或微信搜索“蹲题库”,输入监理专属邀请码“240714”,可免费解锁高频考点题,同时领取历年真题pdf套装、考点思维导图。新教材发布后将同步推送新旧教材对比明细,考前提供核心考点30页精华资料,辅助提升备考效率。
